私募股权投资基金基础知识考试大纲(2025年度修订)

扫码手机阅读
用圣才电子书APP或微信扫一扫,在手机上阅读本文,也可分享给你的朋友。
评论(0

基金从业资格全国统一考试大纲——私募股权投资基金基础知识(2025 年度修订)


  一、总体目标


  《私募股权投资基金基础知识》科目考核的目标是全面评估考生是否具备从事股权投资基金相关工作所需的专业知识和专业能力。通过考察考生对股权投资基金基本理论、基础知识和基金募投管退实践操作的掌握和理解程度,衡量考生在实际工作中是否能胜任股权投资基金行业从业的基本要求,为行业机构储备、培养具备专业能力及合规意识的人才,推动股权投资基金行业高质量发展。


  二、能力等级


  衡量考生对股权投资基金基础知识和专业技能的掌握程度及应用水平,具体分为以下三个能力等级要求:


  (一)掌握:要求考生对相关知识能够全面深刻理解与熟练运用,能够解决复杂场景中的具体问题。


  (二)理解:要求考生对相关知识能够清晰认知与正确运用,能够解决简单场景下的相关问题。


  (三)了解:要求考生对相关知识有初步认识,知晓其基本概念、常识性内容。


  三、考试内容与能力要求


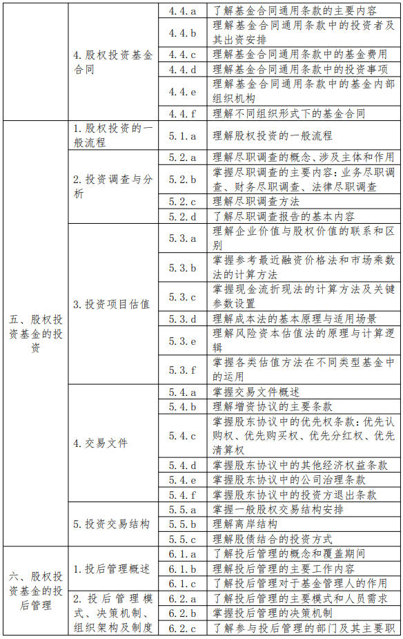
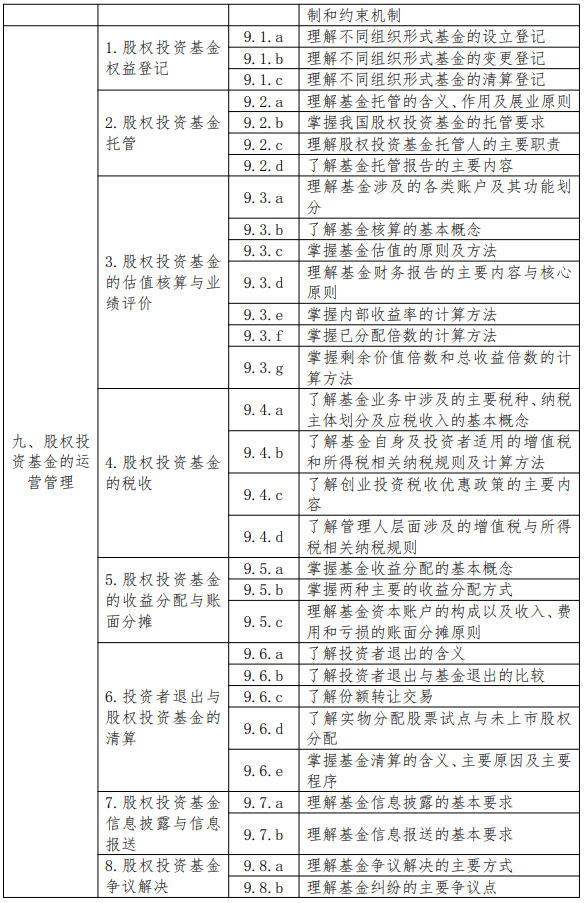
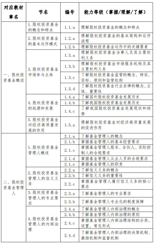
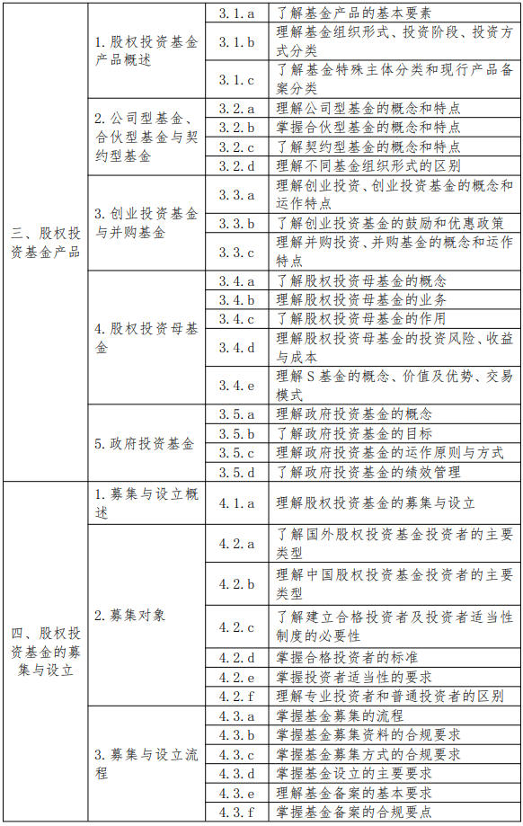
  考生应当根据本科目考试内容与能力等级的要求,掌握下列从业必需的基础知识与专业技能,并具备在执业过程中综合运用相关知识的执业技能。


1.jpg


2.jpg

3.jpg

4.jpg

5.jpg

  其他参考法律法规及自律规则:


  1、《私募投资基金监督管理条例》(中华人民共和国国务院令第 762 号);


  2、《私募投资基金监督管理暂行办法》(证监会令第105号);


  3、《证券期货投资者适当性管理办法(2022 年修正)》(证监会令第 202 号);


  4、《关于加强私募投资基金监管的若干规定》(证监会公告〔2020〕71 号);


  5、《私募投资基金登记备案办法》(中基协发〔2023〕5号);


  6、《私募基金管理人登记指引第1 号——基本经营要求》(中基协发〔2023〕6 号);


  7、《私募基金管理人登记指引第2 号——股东、合伙人、实际控制人》(中基协发〔2023〕7 号);


  8、《私募基金管理人登记指引第3 号——法定代表人、高级管理人员、执行事务合伙人或其委派代表》(中基协发〔2023〕8 号);


  9、《私募投资基金备案指引第2 号——私募股权、创业投资基金》(中基协发〔2023〕21 号);


  10、《私募投资基金募集行为管理办法》(中基协发〔2016〕7 号);


  11、《私募投资基金信息披露管理办法》(中基协字〔2016〕21 号)。




  来源:https://www.amac.org.cn/xwfb/tzgg/202509/t20250919_26918.html

  免责声明:本文内容仅供个人研究、交流学习使用,不涉及商业盈利目的。如涉及版权等问题,请通知本站客服(电话:400-900-8858,QQ:4009008858),本站将立即更改或删除。

  (责任编辑:X15)


小编工资已与此挂钩!一一分钱!求打赏↓ ↓ ↓

如果你喜欢本文章,请赐赏:

已赐赏的人