证券投资基金基础知识(2025年度修订)

扫码手机阅读
用圣才电子书APP或微信扫一扫,在手机上阅读本文,也可分享给你的朋友。
评论(0

基金从业资格全国统一考试大纲——证券投资基金基础知识(2025 年度修订)


  一、总体目标


  《证券投资基金基础知识》科目考核的目标是全面、系统地评估考生在证券投资基金行业工作所需的基础理论、专业知识和实践技能。通过考察考生对基金发展历史和分类、投资分析、组合管理、风险管理、业绩评价、运作管理及销售服务等全流程核心知识的掌握程度,衡量考生综合运用专业知识和技能解决实际问题的能力,为行业机构储备和提供符合法定资质要求的人才,推动基金行业高质量发展。


  二、能力等级


  衡量考生对基金基础知识、专业技能和法律法规的掌握程度及应用水平,具体分为以下三个能力等级要求:


  (一)掌握:要求考生对相关知识能够全面深刻理解与熟练运用,能够解决复杂场景中的具体问题。


  (二)理解:要求考生对相关知识能够清晰认知与正确运用,能够解决简单场景下的相关问题。


  (三)了解:要求考生对相关知识有初步认识,知晓其基本概念、常识性内容。


  三、考试内容与能力要求


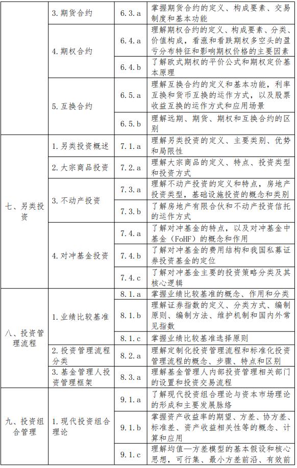
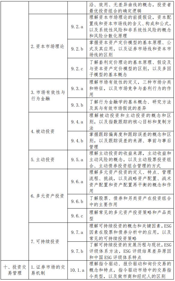
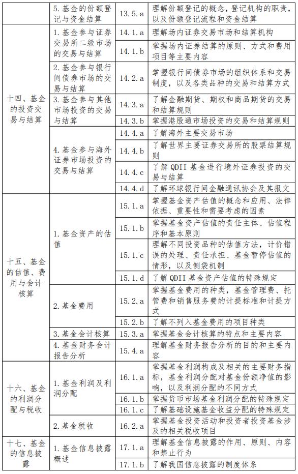
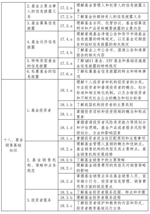
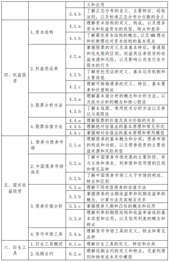
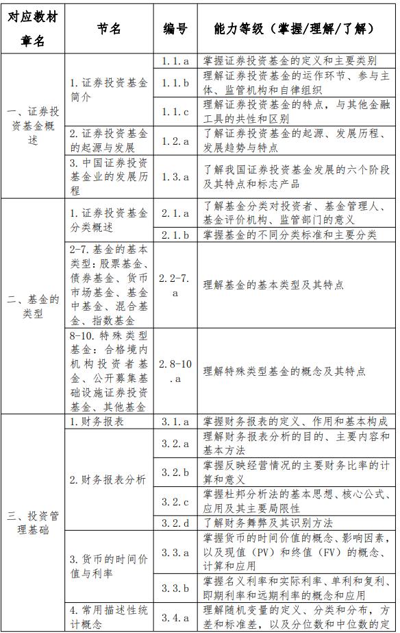
  考生应当根据本科目设定的能力等级要求,在学习、考试作答及实际工作中,对下列内容进行系统性的掌握、理解或了解。


1.jpg

2.jpg

3.jpg

4.jpg

5.jpg

6.jpg

7.jpg

8.jpg



  来源:https://www.amac.org.cn/xwfb/tzgg/202509/t20250919_26918.html

  免责声明:本文内容仅供个人研究、交流学习使用,不涉及商业盈利目的。如涉及版权等问题,请通知本站客服(电话:400-900-8858,QQ:4009008858),本站将立即更改或删除。

  (责任编辑:X15)


小编工资已与此挂钩!一一分钱!求打赏↓ ↓ ↓

如果你喜欢本文章,请赐赏:

已赐赏的人